Data Flow Chart: What Is It And How Does It Work?
using image tag.
Data Flow Chart: What Is It and How Does It Work?
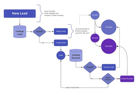
Data Flow Charts are a type of diagram used in software engineering and other technical fields to visually represent data and information. They are used to document and analyse the flow of data through a system, as well as its interactions with other systems. Data Flow Charts help make complex systems easier to understand, and are a critical tool for software engineers, system architects, and other professionals who work with data.
What Does a Data Flow Chart Look Like?
Data Flow Charts usually consist of a series of shapes, lines, and arrows that represent the data and its flow. The shapes represent certain components of the system, such as processes, data stores, and external entities. The lines represent the flow of data between the components, and arrows indicate the direction of the flow. The chart can also include additional information, such as labels and descriptions.
How Are Data Flow Charts Used?
Data Flow Charts are used to document and analyse the flow of data through a system. They provide a visual representation of a system’s architecture and data flow, making it easier to understand how data moves within the system. By understanding how the data flows, engineers can identify and resolve potential problems, such as bottlenecks, data loss, and redundant processes. Data Flow Charts can also be used to plan and design new systems and applications.
Creating a Data Flow Chart
Creating a Data Flow Chart is relatively simple. There are a variety of software tools, such as Microsoft Visio and Lucidchart, that can be used to create a chart. However, it is also possible to create a chart manually, using pencil and paper. This is especially useful when creating a rough draft or brainstorming ideas.
Example Data Flow Charts
Example 1: Simple Data Flow Chart

Example 2: Detailed Data Flow Chart

Example 3: Complex Data Flow Chart

Conclusion
Data Flow Charts are an essential tool for software engineers, system architects, and other professionals who work with data. They are used to visually represent the data and its flow, making it easier to understand and analyze complex systems. Data Flow Charts can also be used to plan and design new systems and applications, and to troubleshoot existing ones. With the right tools and knowledge, it is relatively simple to create a Data Flow Chart.