Incident Management Flow Chart Template – A Guide To Streamline Your Processes

Wednesday, May 11th 2022. | Sample Templates
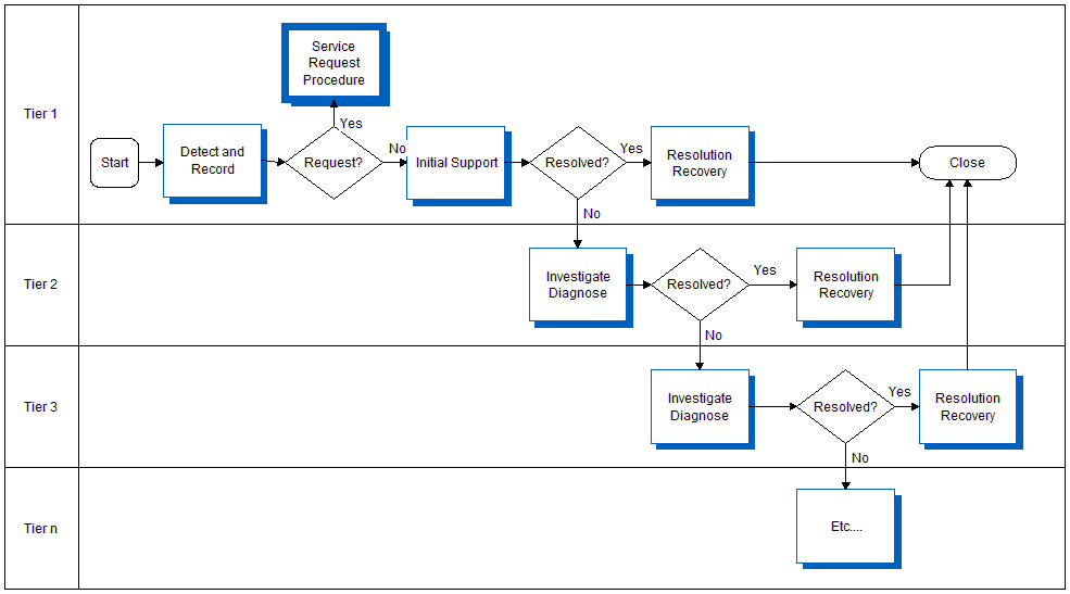
Incident Management ITIL Intermediate OSA Tutorial Simplilearn
Incident Management ITIL Intermediate OSA Tutorial Simplilearn from www.simplilearn.com

Incident Management Flow Chart Template – A Guide to Streamline Your Processes

What is an Incident Management Flow Chart Template?

An incident management flow chart template is a visual representation of a process that helps to ensure that incidents are resolved quickly and efficiently. It is used to document the process and provide a framework for communication between staff members so that everyone knows what is expected of them and how to handle different types of incidents. This template helps to ensure that everyone is on the same page and that everyone is aware of the different steps involved in incident management.

Why Use an Incident Management Flow Chart Template?

Using an incident management flow chart template can help you streamline your processes, improve communication, and ensure that incidents are handled promptly and efficiently. It can also provide an easy-to-follow reference for anyone who needs to respond to an incident. By providing clarity and structure, it can help to reduce confusion and misunderstanding and promote a better understanding of the process among staff members. Additionally, it can help to identify areas of improvement and provide an opportunity for improvement.

What Should an Incident Management Flow Chart Template Include?

An incident management flow chart template should include all of the steps necessary to effectively manage incidents. This should include information about the incident, who is responsible for responding to the incident, the steps to take when responding to the incident, the process for escalating the incident, and any other relevant information. Additionally, the template should include any special instructions or considerations that should be taken into account, such as any safety protocols or special considerations due to the nature of the incident.

How to Use an Incident Management Flow Chart Template?

Using an incident management flow chart template is easy. Simply download the template, fill it in with the necessary information, and save it. Once you have saved it, you can then use it to help guide staff members through the incident management process. Additionally, you can use the template to create a document that outlines the incident management process, which can be shared with staff members and referenced as needed.

Conclusion

An incident management flow chart template can be a great tool for streamlining your processes, improving communication, and ensuring that incidents are handled quickly and efficiently. By providing clarity and structure, it can help to reduce confusion and misunderstanding and promote a better understanding of the process among staff members. Additionally, it can help to identify areas of improvement and provide an opportunity for improvement.

tags: , , ,